Hi! I'm Ale, I solve problems, grow businesses, and lead teams

I'm an experienced leader with technical expertise, executive leadership, and engineering management. Currently leading projects driving the clean energy transition at Wattwin

Case Studies

Solar360 Movistar and Repsol

How to boost sales productivity by creating sales offers in minutes

Solar360 Movistar and Repsol

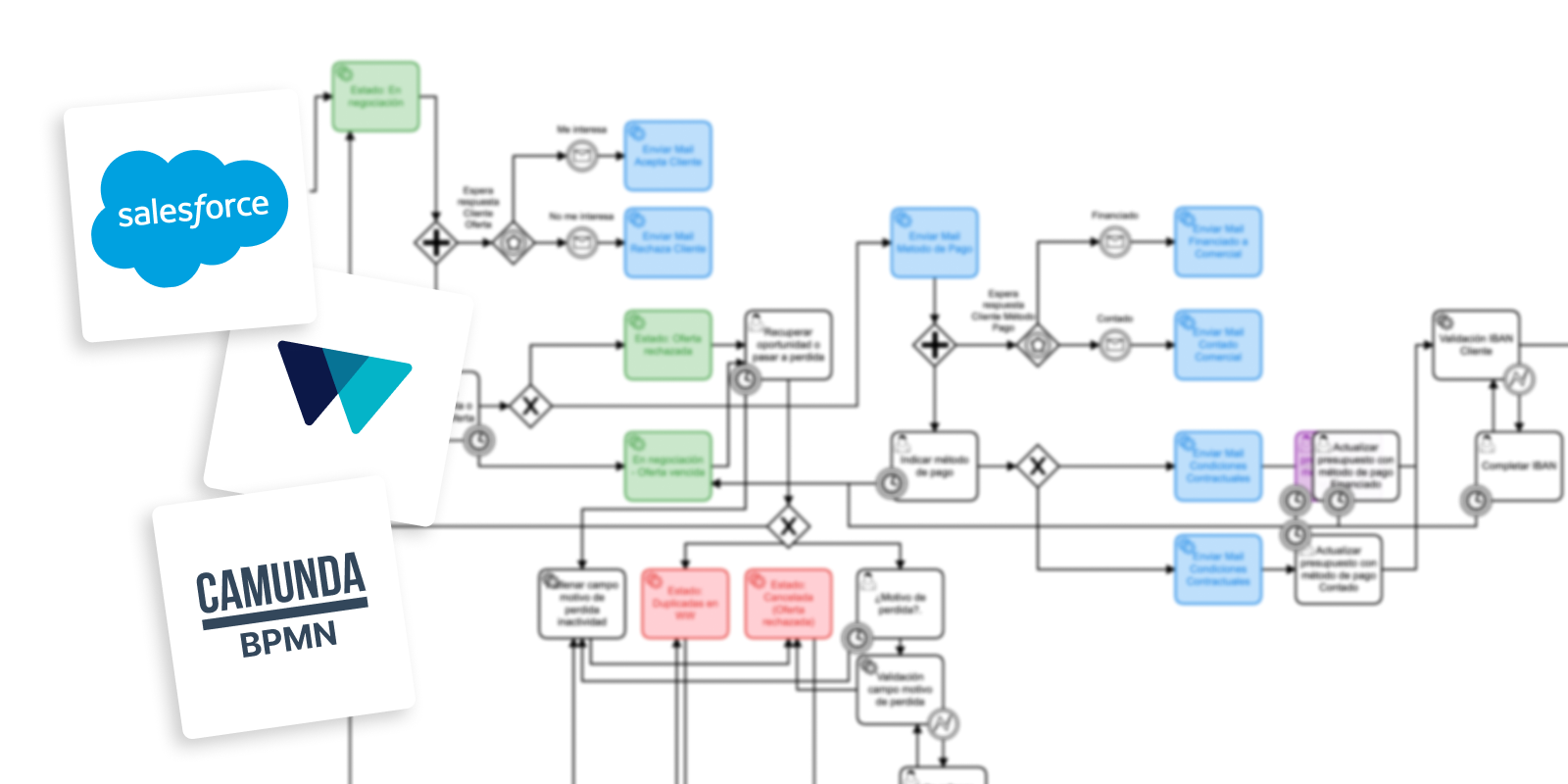
Endesa

How to standarize a sales operations process

Endesa

Stockcrowd

How to improve efficiency with an invoicing system

Stockcrowd

Dataguardian

How to reduce workload by centralizing information and automating tasks

Dataguardian

Roiback HBX Group

Delivery optimization by standarizing the product creation

Roiback HBX Group